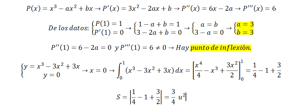
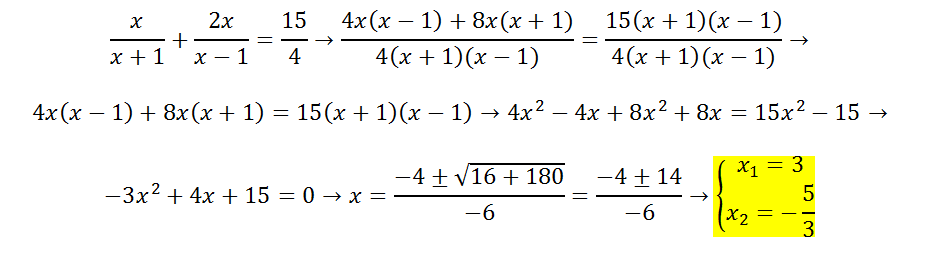
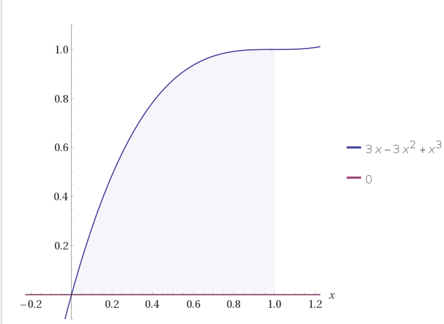
Hola una pregunta,como se hace cuando el término independiente es cero? Sé que hay que sacar factor común pero lo hice y cuando
quiero hacer ruffini para encontrar raíces ninguna me a 0 !!!
Tienes 3 raíces y no te hace falta usar Ruffini...
P(x)=2x3-10x2-2x+0 = 2x3-10x2-2x = x*(2x2-10x-2)
Hallar las raíces:
x*(2x2-10x-2) = 0
Observa que tienes de momento dos factores y estos tienen que dar cero: x=0 , 2x2-10x-2= 0,
luego ya tienes la raíz cero que dices que no encuentras
x1=0
2x2-10x-2=0 -----> x2-5x-1=0 ----> x2,3= (5±√29)/2
Una pregunta, en los " material adicional " que incluye unicos en sus videos para descargar , cuando te ponen actividades , como las ves corregidas ?

En la mayoría de los casos, las respuestas se incluyen en el propio manual. al final o incluso haciendo click en el icono de cada pregunta.
Sea como fuere, en los libros de teoría no siempre vienen las respuestas a todas las preguntas planteadas. Sí las encontrarás en los manuales de "ejercicios resueltos". Abrazos!
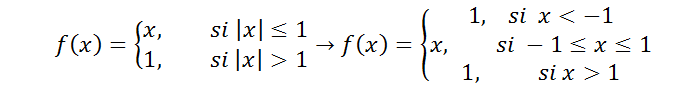
Hola, me podrían ayudar con este ejercicio
Calcular el valor de a para que la función f(x)=1/(ax²-4ax+4) sea continua en R.
Buenos días .
los ceros función son los puntos de corte con abscisa. Pero que son los polos?
Aunque seas de Secundaria, creo que sería práctico y sencillo que te bajaras el programa Matlab https://es.mathworks.com/products/matlab.html
(se suele usar en Universidad) para resolver esta duda.
Teniendo la función de transferencia (véase Transformada de Laplace) por ejemplo gs= (s+2)/(s2+2s+3), si queremos ver en la gráfica sus polos y ceros, tendremos que meterle este código (en negrita) al programa (localiza posibles errores al generarlo con el debugger) :
1º) Crea la función de transferencia con la orden reservada "tf" y observa que va entre paréntesis toda ella y el numerador y denominador van entre corchetes respectivamente
<< gs=tf([1,2],[1,2,3])
Ya tenemos en memoria la función gs
2º) Hallas los polos y ceros (intuitivamente notarás que el programa también sabe "de antes" qué es lo que tiene que hacer con "roots", con "num" ,con "den" )
<< polos=roots(gs.num{1})
<< ceros=roots(gs.den{1})
3º) Localizas polos en la gráfica (que es lo que pedías) y también los ceros por si los quieres :D
<< rlocus(gs)

¡Hola! Nos encantaría ayudarte, pero no solemos responder dudas universitarias que no tengan que ver específicamente con los vídeos que David Calle ha grabado como excepción. O de otras asignaturas que no sean Matemáticas, Física y Química. Lo sentimos de corazón… Esperamos que lo entiendas.
Ojalá algún unicoo universitario se anime a ayudarte (de hecho, lo ideal es que todos los universitarios intentarais ayudaros los unos a los otros).