Este ejercicio lo intentado hacer ,pero no se que estoy haciendo mal ,por que no he podido
dar con la respuesta ,quizás alguien me explique por que tengo otro de practica y me gustaría hacerlos
MUCHAS GRACIAS DE ANTE MANO.
En el ultimo ejercicio ,he desarrollado unas ecuaciones lineales
y ecuaciones con racionalizaciones,pero no no se entiendo muy bien
como se hace con exponente y en el primer ejerció me gustaría que alguien me lo pueda explicar
para intentar realizar otros como practica .Muchas Gracias
Hola alguien me podría explicar como haga para resolver estos dos ejercicio
para poder hacer otras que tengo como practica
A2 (elevamos cada componente al cuadrado)= 22 02 02 = 4 0 0
02 22 02 0 4 0
02 02 22 0 0 4
BT (la transpuesta de B se obtiene cambiando filas por columnas), en este caso queda igual que B : 4 0 0
(recordemos también que la transpuesta de una matríz identidad es la propia m.identidad) 0 4 0
0 0 4
Entonces concluimos que A2*BT= 4 0 0 4 0 0 16 0 0
0 4 0 * 0 4 0 = 0 16 0
0 0 4 0 0 4 0 0 16

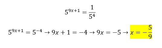
(3^4)^x = 3^(-1)... 3^(4x) = 3^(-1)... 4x=-1..
No hay que aplicar logaritmos... Es una ecuacion exponencial...
Ecuacion exponencial